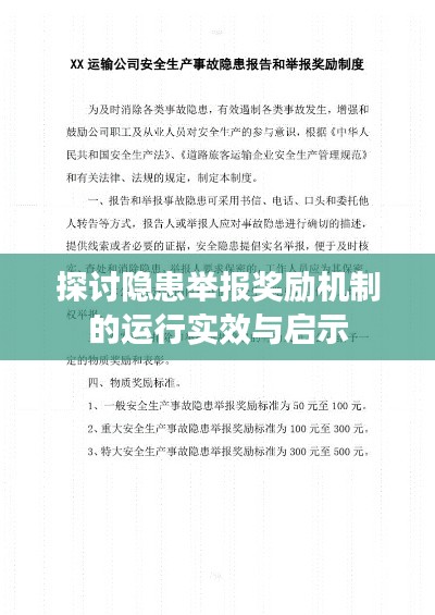
隐患举报奖励制度是我国近年来为加强安全生产管理、维护社会稳定而实施的一项重要措施,通过鼓励公众积极参与安全隐患排查,提高全社会对安全生产的关注度,进而减少安全事故的发生,本文将对隐患举报奖励的运行情况进行深入探讨,以期为该制度的进一步完善提供参考。
隐患举报奖励制度的概述
隐患举报奖励制度是指政府或企业为鼓励公众积极举报可能存在的安全隐患,对举报者给予一定的奖励,这一制度的实施,旨在提高公众对安全生产的认识,增强全社会的安全意识,从而有效预防和减少安全事故的发生,隐患举报奖励制度涉及多个领域,包括安全生产、环境保护、食品安全等。
隐患举报奖励运行现状分析
1、举报渠道多样化:目前,隐患举报渠道已经多样化,包括电话、网络、APP等多种形式,方便公众进行举报。
2、奖励力度逐渐加大:为提高公众举报的积极性,政府和企业在奖励力度上逐渐加大,对有效举报给予较高的奖金。
3、社会反响积极:隐患举报奖励制度的实施得到了社会的积极响应,公众参与度不断提高。
4、存在问题:尽管取得了一定的成效,但在隐患举报奖励运行过程中仍存在一些问题,如举报信息核实难度较高、奖励发放流程繁琐等。
案例分析
以某地区为例,该地区实施了隐患举报奖励制度,并取得了显著成效,通过公众举报,发现并解决了一批重大安全隐患,有效预防了安全事故的发生,在运行过程中也暴露出一些问题,如部分举报信息难以核实、奖励发放流程繁琐等,针对这些问题,该地区采取了加强信息化建设、优化奖励流程等措施,进一步提高了隐患举报奖励制度的有效性。
改进措施建议
1、加强宣传教育:加大对隐患举报奖励制度的宣传力度,提高公众的认知度和参与度。
2、优化举报渠道:进一步简化举报渠道,方便公众进行举报,提高举报效率。
3、完善奖励机制:根据实际情况,适当调整奖励力度,提高公众举报的积极性。
4、加强信息化建设:利用信息化技术,建立高效的隐患信息管理体系,提高信息核实的准确性。
5、建立反馈机制:建立有效的反馈机制,对公众的举报进行及时回应和处理,增强公众对制度的信任度。
隐患举报奖励制度是我国加强安全生产管理、维护社会稳定的重要举措,通过本文对隐患举报奖励运行情况的探讨,我们发现这一制度在实施过程中取得了一定的成效,但也存在一些问题,为此,我们提出了加强宣传教育、优化举报渠道、完善奖励机制、加强信息化建设以及建立反馈机制等改进措施建议,希望相关部门和企业能够重视这些问题,进一步完善隐患举报奖励制度,提高全社会对安全生产的关注度,减少安全事故的发生。
转载请注明来自牛查询星座网,本文标题:《探讨隐患举报奖励机制的运行实效与启示》











蜀ICP备2022005971号-1
还没有评论,来说两句吧...